Dispersión




Muestra cómo el espectro del cuerpo negro varía con la temperatura.
Esta simulación también muestra cómo las intensidades relativas observadas
a través de diferentes filtros (un "índice de color") pueden dar una estimación de la temperatura.
La mayoría de los instrumentos astronómicos sólo pueden medir la intensidad de la luz incidente, pero no pueden medir simultáneamente la intensidad de la luz y su longitud de onda. Por ello, los astrónomos utilizan filtros para controlar el rango concreto de longitudes de onda en el que se mide la luminosidad. Un filtro es simplemente una pieza (fabricada con precisión) de vidrio coloreado que se coloca en la trayectoria del haz de luz entre el telescopio y el detector. Los porcentajes de cada longitud de onda que se dejan pasar están cuidadosamente diseñados para recoger piezas concretas de información astronómica.
Las bandas pasantes de los filtros UBVR más utilizados se muestran en el diagrama de abajo. Se conocen como filtros de banda ancha, ya que el rango de longitudes de onda que cada filtro permite pasar es bastante amplio. Los astrónomos también utilizan filtros de banda intermedia y de banda estrecha, en los que el rango es menor.

Observa que el filtro V tiene una transmitancia máxima a unos 530 nm, su longitud de onda central. Sin embargo, sólo deja pasar el ~63% de la luz incidente en esa longitud de onda. Los filtros de banda ancha suelen describirse en términos de FWHM (full width at half maximum), que es el rango de longitud de onda de la banda pasante a la mitad de la transmitancia máxima. En el caso del filtro V, es de unos 90 nm. Para practicar la interpretación de este diagrama, ¿cuáles son la longitud de onda central, la transmitancia máxima y la FWHM del filtro B?
Además de medir los brillos (magnitudes aparentes) de las estrellas a través de estos filtros, los astrónomos también están interesados en la diferencia entre los valores de brillo de los filtros. Éstos se conocen como índices de color y sus valores son a menudo indicativos de valores astronómicos. Por ejemplo, este laboratorio explorará el uso del índice de color B-V como indicador de la temperatura de la superficie estelar.
Ya en la prehistoria, los astrónomos observaron que algunas estrellas eran más brillantes que otras. Las diferencias en el brillo de las estrellas fueron definidas sistemática y numéricamente por primera vez en el siglo II a.C. por Hiparco. Clasificó las estrellas en una escala del 1 al 6, siendo 1 las más brillantes y 6 las menos brillantes. Pero la escala no era lineal, sino logarítmica.
Una escala logarítmica es útil para el ojo porque la respuesta del ojo humano, lo "brillantes" que son las cosas, no es lineal. Supongamos que la estrella A tiene un cierto brillo. La estrella B emite 10 veces los fotones de la estrella A. La estrella B no se observará como 10 veces más brillante que la estrella A. Y si la estrella C emite 100 veces los fotones de la estrella A, la estrella C no será 100 veces más brillante que la estrella A. Más bien, la estrella C será más brillante que la estrella B en la misma medida en que la estrella B es más brillante que la estrella A. El sistema de Hiparco reflejaba este comportamiento.
Hoy en día, la diferencia logarítmica de "brillo" se define matemáticamente, pero no necesariamente de la forma en que lo habrían hecho los astrónomos modernos. En 1856, el astrónomo Pogson razonó que una estrella de clase 6 era unas 100 veces más brillante que una de clase 1. Por lo tanto, una estrella de clase 2 sería 2 veces más brillante que una de clase 1. Así, una estrella de clase 2 sería 2,512 veces más brillante que una de clase 1, una de clase 3 2,512×2,512 más brillante que una de clase 1, y una de clase 6 2,5125 = 100 veces más brillante que una de clase 1. 2.512 ≈ 1001/5.
Y debido a Hiparco y Pogson, el "brillo" observado se define con dicho logaritmo. Concretamente:

donde F es el flujo, o el número de fotones que se miden y F0 es un factor de normalización. Es importante señalar que los números más bajos son más brillantes que los más altos. m = -2 es 100 veces más brillante que una estrella m = 3.
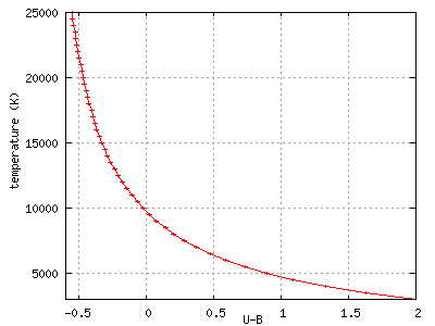
El brillo de una estrella a través de un filtro determinado es la magnitud de color. Un sistema comúnmente utilizado es el sistema UBVR como se menciona anteriormente. Cuando se da un número para U, es la magnitud aparente de la estrella vista a través del filtro U. En otras palabras, U es cómo de "brillante" es la estrella. En otras palabras, U es lo "brillante" que es la estrella para una región limitada del espectro. Si dos estrellas tuvieran el mismo tamaño, la misma distancia y la misma temperatura, ambas tendrían el mismo valor de U. Y la temperatura es el principal indicador del "color" de la estrella, ya que la temperatura cambia la curva del cuerpo negro de la estrella. El siguiente gráfico muestra el color frente a la temperatura.

El brillo de una estrella depende, entre otras cosas, de la distancia a la que se encuentre. Así, dos estrellas con la misma temperatura tendrán magnitudes de color diferentes. Esto hace que el número no sea tan útil como podría ser. Pero debido a la forma en que funcionan los logaritmos, si se toma la diferencia de dos magnitudes, se eliminan complicaciones como la distancia y el tamaño de las estrellas, dejando de nuevo a la temperatura como la principal influencia del color de la estrella. En consecuencia, los astrónomos utilizan "índices de color" para hablar del color (y, por tanto, de la temperatura) de las estrellas.
Así, los colores de las estrellas se describen mediante cantidades como U-V y B-V. Pero en otra elección bastante arbitraria de los astrónomos, cada magnitud de color se normaliza de forma diferente (es decir, cada una tiene una F0 distinta). Una elección común es normalizar de modo que la estrella Vega (que tiene unos 10.000 K) tenga índices de color U-V = B-V = 0. Es posible que cada observatorio utilice factores de normalización ligeramente diferentes, ya que se utilizan correcciones para la atmósfera local y los instrumentos. Pero, en teoría, todos los observatorios darán el mismo índice de color para cada estrella, aunque sus magnitudes de color puedan ser un poco diferentes.

Permite generar una variedad de espectros simulados, en función de factores como el tipo de fuente,
la clase de luminosidad, el tipo espectral y los elementos seleccionados individualmente.
Modela un átomo de hidrógeno y sus interacciones con la luz, demostrando la naturaleza cuántica de la absorción y la emisión.
Obra publicada con Licencia Creative Commons Reconocimiento Compartir igual 4.0